原标题: 汪 潮涌成老赖、被 湖北 老乡告状, 百亿“风投教父” 为何祸不光行?

作者 | 李乐乐
编辑 | 付影
来历 | 独角金融
三十年河东、三十年河西!
在创投市场气吞江山逾三十年的风投教父汪潮涌,这次栽了大跟头。刑事拘留事件方才平息,又被旧日相助同伴中英人寿保险有限公司(下称“中英人寿”)以申请执行给付义务无效为由,申请列为失信被执行人,至此,汪潮涌及其上市公司均被列入“老赖”名单纳入征信系统,将面对无法借贷、被限制高消费,衣食住行、后世进修糊口均受到管束。
真可谓福无双至,祸不光行。另外,因未推行2.11亿元回购款,汪潮涌还被多年相助同伴居然之家(000785.SZ)董事长汪林朋告状。加上逾10亿元欠款未还,曾叱咤一时的风投成本大佬,如何“渡劫”?
1
创投大佬被列为“老赖”
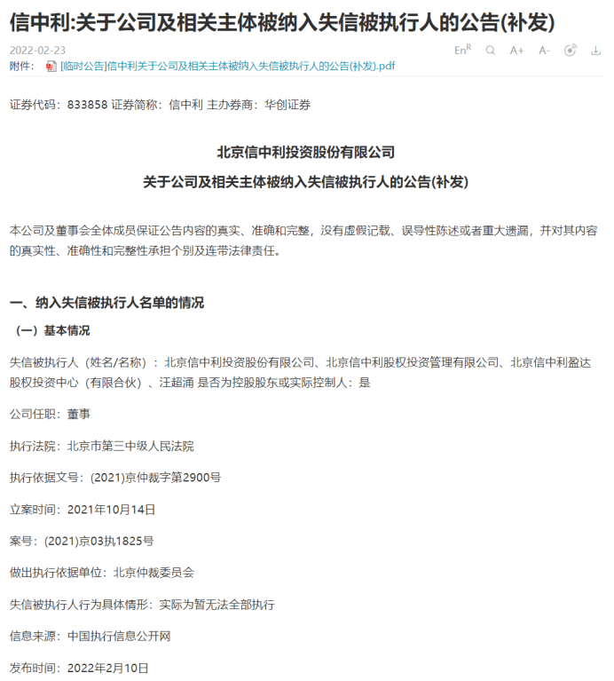
2月22日晚间,股转公司信中利(833858.NQ)宣布通告称,2021年2月21日查询到公司及相关主体及实控人汪超涌被纳入失信被执行人,失信被执行人包罗北京信中利投资股份有限公司、北京信中利股权投资打点有限公司、北京信中利盈达股权投资中心(有限合资)、汪超涌。
这已经是去年12月16日汪潮涌卷入诉讼纠纷以来,信中利宣布的第15份风险事件相关提示类通告。
按拍照应法令文书,上述失信执行人应向中英人寿付出合资份额转让款、违约金、状师费、工业保全费、仲裁费等已超7.4亿元。

来历:wind金融终端

来历:爱企查
被执行人北京信中利股权投资打点有限公司、汪超涌就上述应付款包袱连带担保责任;北京信中利投资股份有限公司向中英人寿包袱上述被执行人不能清偿部门的三分之一的抵偿责任。
中英人寿诉汪潮涌一案由北京市第三中级人民法院于2021年10月14日备案执行,停止公密告出,汪潮涌义务推行环境为全部未推行,因此在2022年2月10日被列为失信被执行人。
2
上市以来钻营跃进式成长
在这桩与中英人寿的纠纷之前,汪潮涌方才和老乡汪林朋的居然控股就回购公约失信一案开庭,而且由于无法推行义务被刑事拘留。此次汪潮涌由于和中英人寿的纠纷被列为失信被执行人,也并非汪潮涌近期的第一次被列为果真失信,从2021年4月2日起,汪潮涌多次被果真备案、限制消费。

来历:中国执行信息果真网
1965年出生的汪潮涌,拥有30年国际海内投融资行业的富厚经验,当年曾一度以“华尔街中国神童”之称傲立金融界。
汪潮涌于1999年开办信中利成本团体,信中利是中国最早创立的VC/PE机构之一,停止2020年尾,信中利在管基金36只,累计认缴局限161.25亿元,在管实缴局限112.01亿元,曾一度被称为“中国海归创投第一股”,在创投界军功赫赫。


来历:信中利官网
汪潮涌的投资人活路曾经很是顺利。
1985年的他作为第一批清华大学公派留学生赴美留学,获美国罗格斯大学MBA学位。之后,汪潮涌成为第一批大陆留学生进入华尔街的投融资专家,曾先后任职于美国摩根大通银行、美国尺度普尔、摩根士丹利,并接受美国摩根士丹利亚洲区副总裁,兼北京代表处首席代表。
1998-1999年,汪潮涌受国度开拓银行邀请,接受全职高级参谋,参加筹办和组开国度开拓银行的投资银行业务;任期届满后,汪潮涌与打点团队配合建设信中利,缔造了光辉的信中利投资史。
作为海内最早的本土创投与PE机构,信中利一直信奉“代价投资+佳构投资”理念,投出过百度、搜狐、华谊兄弟、北大青鸟和瑞星科技等一大批明星企业。

来历:信中利官网
2015年10月23日,信中利在新三板挂牌,迈出了里程碑的一步,而汪潮涌也想借此更上一个台阶,迅速操盘了下一个巨额投资打算。2016年4月,信中利耗费16.5亿元高溢价收购A股上市公司惠程科技,转让价折合每股19元,溢价高达113.72%,随后通过在二级市场增持,合计得到惠程科技29.30%股权,顺利拿下节制权。
不意, 百分百看书,这笔收购让汪潮涌欲通过高杠杆实现借壳,却因政策的收紧,愿望最终落空了。
免责声明:本站部分内容及图片来源于网络,是出于传递更多信息之目的,仅供参考。如发现网站上有侵犯您的知识产权的作品,请与我们联系,我们将及时更正、删除,谢谢!


